近期经常接到有客户咨询自锁轻触开关,自锁按键轻触开关,带锁开关的产品,接下来高迪电子就教大家如何通过电路把点按式轻触开关实现成自锁轻触开关,自锁按键轻触开关,带锁开关:
首先我们先了解什么是自锁轻触开关?自锁轻触开关又叫按键开关,最早出现国外称之为:敏感型开关]使用时以满足操作力的条件向开关操作方向施压开关功能闭合接通,当撤销压力时开关即断开,其内部结构是靠金属弹片受力变化来实现通断的。
轻触开关由:嵌件、基座、弹片、按钮、盖板组成其中防水类轻触开关在弹片上加一层聚酰亚胺薄膜。
自锁轻触按键开关组成部件
自锁轻触开关有接触电阻荷小、精确的操作力误差、规格多样化等方面的优势,在电子设备及白色家电等方面得到广泛的应用如:影音产品、数码产品、遥控器、通讯产品、家用电器、安防产品、玩具、电脑产品、健身器材、医疗器材、验钞笔、雷射笔按键等等。因为轻触开关对环境的条件(施压力小于2倍的弹力/环境温湿度条件以及电气性能)大型设备及高负荷的按钮都使用导电橡胶或锅仔开关五金弹片直接来代替,比如医疗器材、电视机遥控器等。
关于五脚轻触开关的脚位问题:两个引脚为一组,向开关体正确施压时四个引脚相导通,第五个引脚为接地作用。
轻触开关是随着电子技术发展的要求而开发的第四代开关产品,最早的体积为12mmx12mm,8mm又8mm两种,现在为6mm欠6om。产品结构有立式、卧式和卧式带地端三种,现在又有组合式(3M、4M、SM、6M、SM)和电位器轻触开关组合两类,满足国内各种电子产品要求。安装尺寸有6.smm火4.5mm,5.5mm又4mm和6mm又4mm三种。国外已有4.5mm又4.5mm小型轻触开关和片式轻触开关,片式轻触开关适合于表面组装。目前使用导电橡胶开关也很普及
现在已有第五代开关—薄膜开关,功能与轻触开关相同,主要用于电子仪器和数控机床,但电阻大、手感差。为了克服手感差的现象,也有在薄膜开关内不是用银层做接触点,而是装上接触簧片自锁轻触开关的温度使用范围:
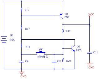
自锁轻触开关工作原理图
如何使点按式轻触开关变成带自锁功能的轻触开关?根据下图设置电路就能让轻触开关变成自锁轻触开关

自锁轻触开关,带锁轻触开关,自锁开关工作原理:
(1)当电源上电时,C9充电,C9充满电时,三极管Q1的基极、发射极接电池电源正极,Q1截止;三极管Q2基极接地,Q2也截止;因此电路处于断开,VCC为0V。
(2)当按下轻触开关,C9放电,C10充电,由于C9电容电压不能瞬变,Q2基极电压瞬间为C9的电容电压,即Q2立即进入饱和导通状态,同时C9通过R18放电,使得Q2集电极电压为饱和电压即0.3V,此时电容C9的电压也为0.3V,电容C10的电压也为0.7V;电池电源通过R16和R17串联分压,使得Q1饱和导通,从而电路导通,VCC约为电池电源电压。(3)当再次按下轻触开关,由于C9为0.3V以及C10为0.7V,C9充电和C10放电,则使得Q2的be结反偏截止;同时电池电源通过R18向C9充电,使得Q1基极电压升高,从而Q1截止,电路关断,VCC为0V。更多问题欢迎探讨